Skip to:

Marketplace

D2 Diagram Macro

works with Confluence Cloud

OVERALL RATINGS

INSTALLS

1

SUPPORT

  • Partner Supported

Showing details for Cloud

Key highlights of the appCreate beautiful diagrams from text using D2 language with live preview

Real-time code-to-diagram editor

Write D2 code on the left, watch your diagram render in real-time on the right. Customize themes, layouts, and styles. Access templates, pan & zoom controls, and export options—all in one intuitive interface.

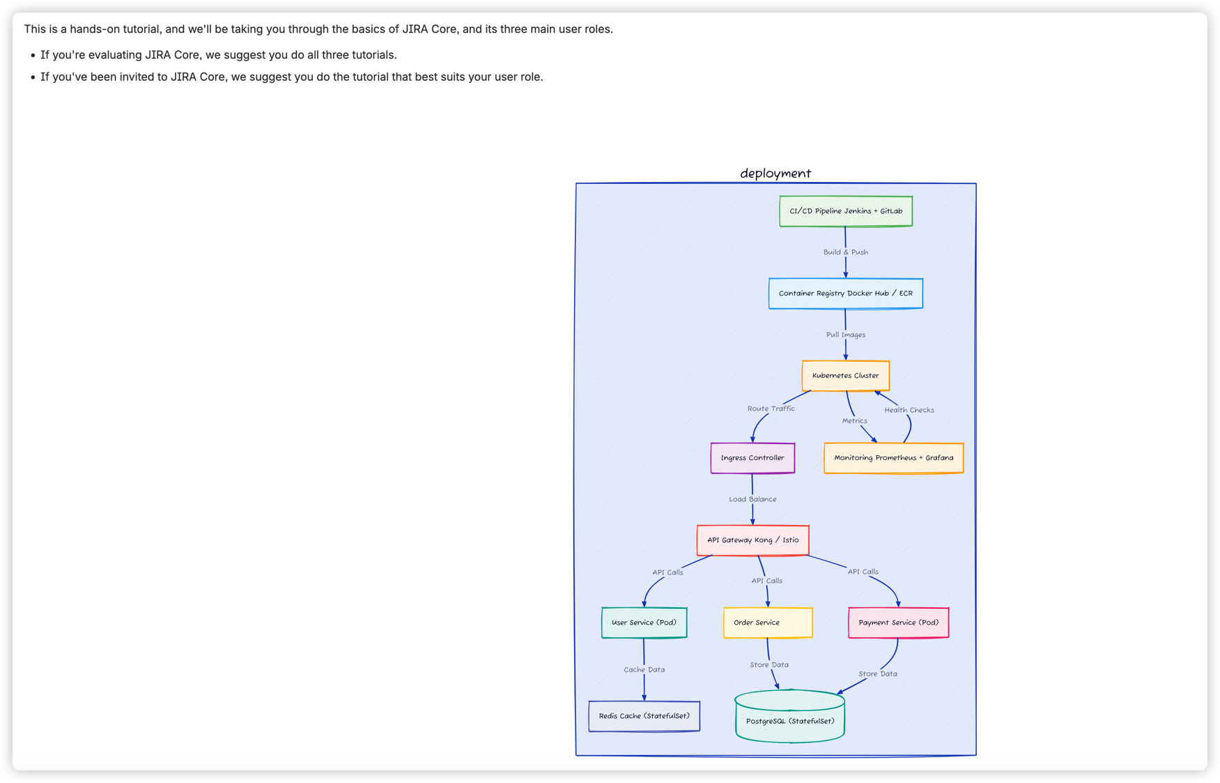
Jump-start with professional templates

Choose from 12+ professionally designed templates including flowcharts, sequence diagrams, database schemas, and deployment architectures. One click to start, customize instantly, and create beautiful diagrams faster.

Beautiful diagrams in Confluence pages

D2 diagrams render beautifully within your Confluence pages. Clean layouts, professional styling, and perfect integration with your documentation. Create technical diagrams that look great and enhance your content.

Supporting media

More details

D2 Diagram Editor brings professional diagramming to Confluence using the modern D2 language.

KEY FEATURES:
• Real-time preview as you type
• Template library with common diagram patterns
• Multiple themes and layout algorithms
• Pan & zoom for complex diagrams

Resources

  • App documentation

    Comprehensive set of documentation from the partner on how this app works

Privacy and Security

Privacy policy

Atlassian's privacy policy is not applicable to the use of this app. Please refer to the privacy policy provided by this app's partner.

Partner privacy policy

Security program

This app is not part of the Marketplace Bug Bounty program.

Version information

Version 2.1.0for Confluence Cloud

Release date
Jan 29th 2026
Summary
Minor version update
Details
Minor version update
Payment model
Paid via Atlassian
License type
Commercial

Learn and explore

  • What’s Marketplace
  • App installation
  • About Atlassian
  • Atlassian resources
  • Search and ranking
  • Atlassian events
  • Atlassian foundation

Follow