OVERALL RATINGS
INSTALLS
7
SUPPORT
- Partner Supported
TRUST SIGNALS
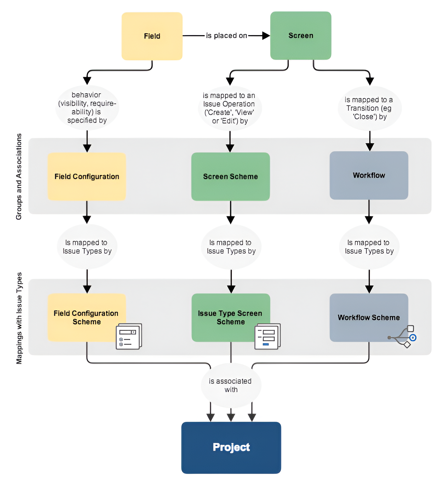
Key highlights of the appVisualize field usage in projects: fields in projects, projects using fields, screens and workflows, AI-Ready History Feed

Field Relationships by Screen & Workflow Schemes
Simplifying complex field-project relationships into a clear, actionable table
Fields in Screen Schemes
Visualize how fields are linked to projects through screens and screen schemes. Filter, sort, and export results to CSV.
Fields in Workflows
Visualize how fields are linked to projects through workflows and workflow schemes. Filter, sort, and export results to CSV.
More details
Built on Forge for enhanced data residency and security—your data never leaves the Atlassian infrastructure.
Fields Usage for Jira (previously known as Fields Dashboard for Jira) streamlines field management by illustrating intricate relationships between fields and projects. Jira administrators and project managers can effortlessly navigate complex connections through:
Key Features
1. Comprehensive field mapping: Track fields linked to projects via screens, screen schemes, issue type screen schemes, transitions, workflows, and workflow schemes.
2. Unified table view: Visualize all relationships in one intuitive table.
3. Sorting and filtering: Organize data by project, field, screen, or workflow.
4. CSV export: Seamlessly export data for further analysis
Benefits
1. Simplified field management
2. Enhanced project configuration visibility
3. Improved collaboration among teams
4. Reduced configuration errors
5. Efficient auditing and compliance
Resources
App documentation
Comprehensive set of documentation from the partner on how this app works
Privacy and Security
Privacy policy
Atlassian's privacy policy is not applicable to the use of this app. Please refer to the privacy policy provided by this app's partner.
Partner privacy policySecurity program
This app is not part of the Marketplace Bug Bounty program.
Integration permissions
Fields Usage for Jira integrates with your Atlassian app
Version information
Version 2.23.0•for Jira Cloud
- Release date
- Apr 21st 2026
- Summary
- Minor version update
- Details
- Minor version update
- Payment model
- Paid via Atlassian
- License type
- Commercial